宜信普泽(北京)基金销售有限公司
投资人权益须知
投资人权益须知
(202303版本)
尊敬的基金投资人:
基金投资在获取收益的同时存在投资风险。为了保护您的合法权益,请在宜信普泽(北京)基金销售有限公司(以下简称"普泽基金"或"我公司")平台投资基金前认真阅读以下内容:
1.基金的基本知识
1.1 什么是基金
证券投资基金(简称基金)是指通过发售基金份额,将众多投资者的资金集中起来,形成独立财产,由基金托管人托管,基金管理人管理,以投资组合的方法进行证券投资的一种利益共享、风险共担的集合投资方式。
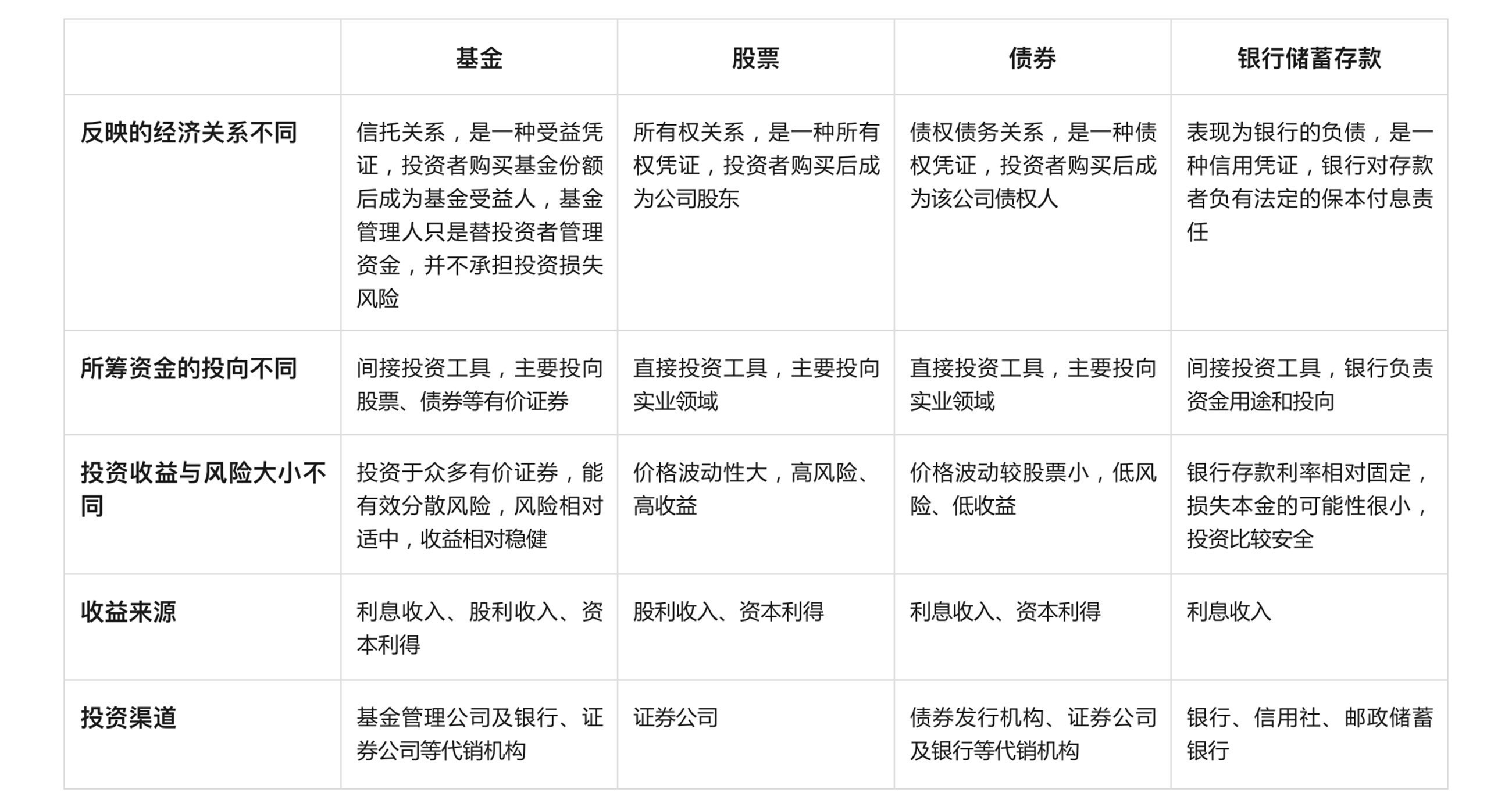
1.2 基金与股票、债券、储蓄存款等其它金融工具的区别

1.3基金的分类
(1)依据运作方式的不同,可分为封闭式基金与开放式基金
封闭式基金是指基金份额在基金合同期限内固定不变,基金份额可以在依法设立的证券交易所交易,但基金份额持有人不得申请赎回的一种基金运作方式。
开放式基金是指基金份额不固定,基金份额可以在基金合同约定的时间和场所进行申购和赎回的一种基金运作方式.
(2)依据募集方式的不同,可分为公募基金和私募基金。公募基金面向不特定社会公众公开发行。公开发行的认定标准依照《中华人民共和国证券法》执行。私募基金面向合格投资者通过非公开方式发行。
(3)依据投资对象的不同,可分为股票基金、债券基金、货币市场基金、基金中基金,混合基金
根据《公开募集证券投资基金运作管理办法》对基金类别的分类标准,80%以上的基金资产投资于股票的为股票基金;80%以上的基金资产投资于债券的为债券基金;仅投资于货币市场工具的为货币市场基金;80%以上的基金资产投资于其他基金份额的,为基金中基金;投资于股票、债券和货币市场工具或其他基金份额,但股票投资、债券投资、基金投资的比例不符合股票基金、债券基金、基金中基金规定的为混合基金。这些基金类别按收益和风险由高到低的排列顺序为:股票基金、混合基金、债券基金、货币市场基金,即股票基金的风险和收益最高,货币市场基金的风险和收益最低
(4)依据投资性质的不同,可分为固定收益类、权益类、商品及金融衍生品类和混合类。根据《关于规范金融机构资产管理业务的指导意见》对基金性质的分类标准:
1)固定收益类投资于存款、债券等债权类资产的比例不低于80%;
2)权益类产品投资于股票、未上市企业股权等权益类资产的比例不低于80%;3)商品及金融衍生品类产品投资于商品及金融衍生品的比例不低于80%;
4)混合类产品投资于债权类资产、权益类资产、商品及金融衍生品类资产且任一资产的投资比例未达到前三类产品标准。
(5)特殊类型基金
1)系列基金。又被称为伞型基金,是指多个基金共用一个基金合同,子基金独立运作,子基金之间可以进行相互转换的一种基金结构形式。
2)避险策略基金。是指通过一定的避险投资策略进行运作,同时引入相关保障机制,以在避险策略周期到期时,力求避免基金份额持有人投资本金出现亏损的公开募集证券投资基金。
3)交易型开放式指数基金(ETF)与ETF联接基金。交易型开放式指数基金,通常又被称为交易所交易基金(Exchange Traded Funds,简称"ETF")。是一种在交易所上市交易的、基金份额可变的一种开放式基金。它结合了开放式基金和村闭式基金的运作特点,其份额可以在二级市场买卖,也可以申购、赎回。但是,由于它的申购是用一篮子成分券换取基金份额,赎回也是换回一篮子成分券而非现金。
为方便未参与二级市场交易的投资者,就诞生了"ETF联接基金",这种基金将90%以上的资产投资于目标ETF,采用开放式运作方式并在场外申购或赎回。
4)上市开放式基金(Listed Open-ended Funds,简称"LOF")是一种既可以在场外市场进行基金份额申购赎回,又可以在交易所(场内市场)进行基金份额交易、申购戒赎回的开放式基金。
5)QDII基金。QDII是Qualified Domestic Institutional Investors的首字母缩写。它是指在一国境内设立,经该国有关部门批准从事境外证券市场的股票、债券等有价证券投资的基金。它为国内投资者参与国际市场投资提供了便利。
6)分级基金。是指通过事先约定基金的风险收益分配,将基础份额分为预期风险收益不同的子份额,并可将其中部分或全部份额上市交易的结构化证券投资基金。
1.4 基金评级
(1)基金评级是依据一定标准对基金产品进行分析从而做出优劣评价。投资人在投资基金时,可以适当参考基金评级结果,但切不可把基金评级作为选择基金的唯一依据。此外,基金评级是对基金管理人过往的业绩表现做出评价,并不代表基金未来长期业绩的表现。
(2)我公司将根据《证券投资基金销售适用性指导意见》《证券期货投资者适当性管理办法》《基金募集机构投资者适当性管理实施指引(试行)》等法律法规规定的销售适用性原则,对基金管理人进行审慎调查,并对基金产品进行风险评价。
1.5 基金费用
基金费用一般包括两大类:
一类是在基金销售过程中发生的由基金投资人自己承担的费用,主要包括认购费、申购费、赎回费、基金转换费。这些费用一般直接在投资人认购,申购、赎回或转换时收取。其中认购费,申购费可在投资人购买基金时收取,即前端认购费、前端申购费;也可在投资人卖出基金时收取,即后端认购费、后端申购费,其费率一般按持有期限递减。
另一类是在基金管理过程中发生的费用,主要包括基金管理费、基金托管费、信息披露费等,这些费用由基金承担。对于不收取申购、赎回费的货币市场基金和部分债券基金,基金管理人还可按相关规定从基金资产中计提一定的销售服务费,专门用于基金的销售和对基金持有人的服务。
2.基金份额持有人的权利
根据《中华人民共和国证券投资基金法》第四十七条的规定,基金份额持有人享有下列权利:
2.1 分享基金财产收益;
2.2参与分配清算后的剩余基金财产;
2.3 依法转让或申请赎回其持有的基金份额:
2.4 按照规定要求召开基金份额持有人大会或者召集基金份额持有人大会;
2.5 对基金份额持有人大会审议事项行使表决权;
2.6 对基金管理人、基金托管人、基金服务机构损害其合法权益的行为依法提起诉讼;
2.7 基金合同约定的其它权利。
3.基金投资风险提示
3.1 证券投资基金是一种长期投资工具,其主要功能是分散投资,降低投资单一证券所带来的个别风险。基金不同于银行储蓄和债券等能够提供固定收益预期的金融工具,投资人购买基金,既可能按其持有份额分享基金投资所产生的收益,也可能承担基金投资所带来的损失。
3.2基金在投资运作过程中可能面临各种风险,既包括市场风险,也包括基金自身的管理风险、技术风险和合规风险等。巨额赎回风险是开放式基金所特有的一种风险,即当单个交易日基金的净赎回申请超过基金总份额的百分之十时,投资人将可能无法及时赎回持有的全部基金份额。
3.3 基金投资人应当充分了解基金定期定额投资和零存整取等储蓄方式的区别。定期定额投资是引导投资人进行长期投资,平均投资成本的一种简单易行的投资方式,但并不能规避基金投资所固有的风险,不能保证投资人获得收益,也不是替代储蓄的等效理财方式。
3.4 基金管理人承诺以诚实守信、勤勉尽责的原则管理和运用基金资产,但不保证旗下基金一定盈利,也不保证最低收益。旗下基金的过往业绩及其净值高低并不预示其未来业绩表现。基金管理人提醒投资人基金投资的"买者自负"原则,在做出投资决策后,基金运营状况与基金净值变化引致的投资风险、由投资人自行负担。
3.5 我公司将对基金投资人的风险承受能力进行调查和评价,并根据基金投资人的风险承受能力推介相应的基金品种,但我公司所做的推介仅供投资人参考,投资人应根据自身风险承受能力选择基金产品并自行承担投资基金的风险。
4.服务内容和收费方式
我公司向基金投资人提供以下服务:
4.1 对基金投资人的风险承受能力进行调查和评价。
4.2 基金销售业务,包括基金(资金)账户开户、基金申(认)购,基金赎回,基金转换、定额定投,修改基金分红方式等。乙方根据每只基金的发行公告及基金管理公司发布的其他相关公告收取相应的申(认)购,赎回费和转换费。
4.3 基金网上服务。查询类业务(包括开放式基金信息和状态查询,持仓信息查询)、账户资料修改业务暂不收取服务费;交易类业务(包括认购、申购、定期定额、转换、转托管)按基金公司公告及我公司发布的相关公告收取相应费用。
4.4 基金投资咨询服务。目前我公司暂不收取投资咨询服务费,但保留收取该项服务费的权利,如若收取,将会发布公告。
4.5 基金知识普及和风险教育。
5.基金交易业务流程
投资人基金业务主要包括开户、认购、申购、赎回等业务环节,投资人可通过我公司运营的普泽基金APP、网页、H5页面等(本须知中统称"普泽基金平台")向投资人提供服务。
5.1 开立基金账户。如投资人以前未在基金管理公司或其他销售机构开立过基金账户,须首先携带有效身份证件和银行借记卡等资料按我公司规定的手续提出开户申请或根据普泽基金平台基金交易业务流程完成线上开户程序,
5.2 认购/申购基金。开户成功以后,投资人须按我公司规定的手续,在开放日的基金业务受理时间内提出认购/申购申请,并全额交付认/申购款项。基金业务受理时间,基金开放日的9:00~15:00,新基金发售日的9:00~16:00,非时段所受理的申请,视为挂单,挂单将在下一交易日由系统处理,我公司受理投资人的认购/申购申请并不代表该申请一定成功,而仅代表我公司确实接收到该申请,最终确认应以注册登记机构的T+2确认结果为准。
5.3 设置基金分红方式。对于已经购买的基金,除特别规定了某基金的分红方式以外,投资人可以选择现金分红或将现金分红按权益登记日的基金份额净值自动转购基金份额形式进行再投资(即红利再投资)。
5.4 定期定额业务,定期定额业务包括定期定额申购和定期定额赎回,简称定投和定赎。客户发起基金定投或定赎申请,我行将按约定的周期扣款或赎回,同一基金同一天只能扣款或赎回一次,但支持同一基金在一个月内多个日分别扣款成赎回。
5.5 赎回基金。投资人须按我公司规定的手续,在开放日的办理时间内提出赎回申请,投资人提交赎回申请时,其在我公司必须有足够的相应份额类别的基金份额余额,否则所提交的赎回申请无效而不予成交。我公司受理投资人的赎回申请并不代表该申请一定成功,而仅代表我公司确实接收到该申请。赎回的确认以注册登记机构的确认结果为准。
5.6 投资人还可根据需要,办理开放式基金份额的转换、非交易过户、转托管、冻结等业务,
5.7 基金交易的具体办理办法可参见普泽基金平台流程信息或电话咨询普泽基金。
6.投诉处理和联系方式
6.1 基金投资人可以通过拨打我公司客户服务中心电话或以书信、传真、电子邮件等方式,对普泽基金平台所提供的服务提出建议或投诉。
对于工作日受理的投诉,原则上当日回复,不能当日回复的,在3个工作日内回复。对于非工作日受理的投诉,原则上在顺延的第一个工作日回复,不能及时回复的,在3个工作日内回复。
6.2 基金投资人也可通过书信、传真、电子邮件等方式,向中国证监会和中国证券投资基金业协会投诉。联系方式如下:
中国证监会北京监管局:网址:http://www.csrc.gov.cn/pub/beijing/,联系电话:(010)88088060,传真:(010)88088012,地址:北京市西城区金融大街26号金阳大厦6层,邮编:100033。
中国证券投资基金业协会:网址:www.amac.org.cn,电邮:tousu@amac.org.cn,地址:北京市西城区金融大街22号交通银行大厦B座9层,邮编:100033,电话:010-58352888(中国证券投资者呼叫中心)、www.sipf.com(中国证券投资者保护网)。
6.3 因基金合同而产生的或与基金合同有关的一切争议,如经协商或调解不能解决的,基金投资人可按照基金合同约定的争议处理方式处理。
投资人在投资基金前应认真阅读《基金合同》《招募说明书》等基金法律文件,选择与自身风险承受能力相适应的基金。我公司和基金管理人承诺投资人利益优先,以诚实信用。勤勉尽责的态度为投资人提供服务,但不能保证基金一定盈利,也不能保证基金的最低收益。投资人可登录中国证监会网站(www.csrc.gov.cn)查询基金销售机构名录,核实我公司基金销售资格。
6.4 基金销售机构名称:宜信普泽(北京)基金销售有限公司
法定代表人:汤蕾
客户服务中心电话:400-6099-200
客户服务中心邮箱:vip@puzefund.com
地址:北京市朝阳区建国路乙118号12层01D、02A-02F、03A-03C
客户声明:
本人/本机构已仔细阅读《投资人权益须知》,自愿承担投资风险。